Отправить запрос в 1С
Описание
Блок выполняет HTTP-запрос к опубликованным HTTP-сервисам конфигурации «1С:Предприятие» (интеграция Puzzle RPA Data). Вид полей на блоке зависит от выбранного значения выпадающего списка Тип запроса.
Описание параметров
Во всех вариантах Тип запроса после полей сценария отображаются одинаковые параметры подключения:
-
Путь до БД — URL информационной базы (точка входа для сервисов
PuzzleRPAData);Тип данных:
str (Строка)Пример:
https://server.example/base -
Логин — имя пользователя для basic-авторизации;
Тип данных:
str (Строка)Пример:
robot -
Пароль — пароль пользователя;
Тип данных:
str (Строка)Пример:
•••••••• -
Отключить проверку SSL — снимает проверку TLS-сертификата при обращении к HTTPS (использовать только при необходимости и осознанном риске);
Тип данных:
checkbox (Чекбокс)
Специальные параметры для различных типов запросов
Запрашивает оборотно-салдовую ведомость. Период, счета и организации задаются параметрами.
Дополнительные параметры режима Получить ОСВ:
-
Дата от — начало периода для параметра запроса «НачалоПериода»;
Тип данных:
str (Строка) | датаПример:
2026-02-03 -
Дата до — конец периода для параметра «КонецПериода»;
Тип данных:
str (Строка) | датаПример:
2026-02-03 -
Счета — список кодов счетов; при включённом Все фильтрация по счетам отключается;
Тип данных:
list (Список)Пример:
["60", "62"] -
Организации — список наименований организаций для отбора;
Тип данных:
list (Список)Пример:
["ООО Ромашка"]
- В списке Тип запроса выбрать Получить ОСВ;
- Указать Дата от и Дата до;
- Настроить Счета: либо заполнить список кодов счетов (в т.ч. с признаком иерархии, если он задан в элементах списка), либо включить флажок Все рядом с подписью Счета, чтобы не фильтровать по счетам;
- При необходимости заполнить список Организации (наименования); пустой список означает отсутствие фильтра по организациям;
- Указать Путь до БД, Логин и Пароль;
- При необходимости включить Отключить проверку SSL;
- При необходимости выполнить клик по значку редактирования у блока (доступен в этом режиме) для дополнительных действий мастера настройки 1С в студии.
Форма 1С (мастер для режима «Получить ОСВ»)
Иконка карандаша на блоке открывает форму 1С: таблицы плана счетов и организаций, период, поиск, выпадающий список сохранённых конфигураций подключения к базе, кнопки Загрузить конфигурацию и Сохранить (перенос выбранного в поля блока).

Добавление конфигурации БД:
- Нажать кнопку добавления новой конфигурации.
- Заполнить поля подключения.
- При необходимости проверить соединение кнопкой Проверить.
- При необходимости отключить проверку SSL в форме.
- Сохранить кнопкой Ок.

Редактирование конфигурации БД:
- В выпадающем списке конфигураций нажать значок карандаша у нужной записи.
- Изменить поля в открывшемся окне.
- Проверить соединение.
- Сохранить изменения.

После выбора конфигурации в списке требуется нажать кнопку Загрузить конфигурацию — данные загрузятся в таблицы формы.

Счета отображаются иерархически. Состояние флажка у узла определяет, как код счета попадет в блок:
- отмечен полностью — родитель и все вложенные счета;

- промежуточное состояние — только выбранный родительский счет;

- при полном выборе ветки в запрос уходит код родителя, а условие формируется с В ИЕРАРХИИ; при частичном выборе — без иерархии (В);
После нажатия кнопки Сохранить на форме в блок подставятся период, счета, организации и путь к базе; логин и пароль будут заполнены автоматически с учетом.

При включённом флажке Все у Счета список счетов на блоке не используется, фильтрация по счетам в запросе не выполняется.
Отправляет в 1С произвольный текст запроса на языке запросов 1С и словарь параметров.
Параметры режима Произвольный запрос:
-
Запрос — текст запроса 1С; не должен быть пустым, иначе блок вернёт ошибку с кодом 400;
Тип данных:
str (Строка)Пример:
ВЫБРАТЬ ПЕРВЫЕ 10 Справочник.Номенклатура.Наименование -
Параметры — словарь параметров;
Тип данных:
dict (Словарь) | None (Ничто)Пример:
{"user_query_params": {"Названия": ["Конфетпром ООО"]}}
- В списке Тип запроса выбрать Произвольный запрос;
- В поле Запрос ввести текст запроса;
- Заполнить Параметры структурой «объект» со вложенным набором
user_query_params(список пар имя/тип/значение параметров запроса), либо оставить согласованный с конфигурацией набор полей; - Указать Путь до БД, Логин и Пароль;
- При необходимости включить Отключить проверку SSL.
Детали режима «Произвольный запрос»
Для передачи именованных параметров внутри объекта Параметры требуется задать ключ user_query_params: значение — объект, ключи которого совпадают с именами параметров в тексте запроса (для &Дата в запросе — ключ Дата в JSON).


В редакторе запроса можно выбрать сохранённую конфигурацию БД — при Сохранить путь подставится в блок.
Для ссылочных параметров (счета, организации и т.п.), которым нужны внутренние идентификаторы, требуется использовать второй блок Отправить запрос в 1С в режиме произвольного запроса с текстом получения идентификаторов по таблице и колонке.

В тексте запроса требуется заменить плейсхолдеры УКАЖИТЕ ТАБЛИЦУ и УКАЖИТЕ СТОЛБЕЦ на метаданные вашей конфигурации. Параметр списка (например &Список) сопоставляется с массивом значений для поиска (коды счетов, наименования и т.д.).
В основном запросе для такого параметра требуется задать объект с полями ЗначениеПараметра (результат вспомогательного запроса) и ТипПараметра (строка вида ПланыСчетов.Хозрасчетный, Справочники.Организации и т.п.).

Для вложенных счетов в тексте запроса используйте конструкцию В ИЕРАРХИИ. Имена ключей внутри user_query_params должны совпадать с именами параметров в тексте запроса (без символа & в имени ключа в JSON).

При успешном выполнении сценария результат можно получить как массив объектов (структура ответа зависит от текста запроса и обработки на стороне 1С).
Запись или проведение объекта в информационной базе через сервис изменения данных.
Параметры режима Взаимодействие с данными:
-
Режим записи — Записать или Провести;
Тип данных:
dropdown (Выпадающий список)Пример:
Записать -
Объект для записи — имя/идентификатор типа объекта;
Тип данных:
str (Строка)Пример:
Документ.РеализацияТоваровУслуг -
Уникальный идентификатор — строка УИД;
Тип данных:
str (Строка)Пример:
550e8400-e29b-41d4-a716-446655440000 -
Данные — словарь с Реквизиты и ТабличныеЧасти;
Тип данных:
dict (Словарь)Пример:
{"Реквизиты": [], "ТабличныеЧасти": []}
- В списке Тип запроса выбрать Взаимодействие с данными;
- В списке Режим записи выбрать Записать или Провести;
- В поле Объект для записи указать строковое представление объекта (как ожидает конфигурация);
- В поле Уникальный идентификатор указать УИД существующего объекта при обновлении или оставить согласно сценарию создания;
- В поле Данные задать структуру с ключами Реквизиты и ТабличныеЧасти (вложенные списки и объекты в формате, который обрабатывает робот перед отправкой JSON);
- Указать Путь до БД, Логин и Пароль;
- При необходимости включить Отключить проверку SSL.
Примеры JSON для режима «Взаимодействие с данными»
Редактирование поля Данные удобно выполнять через JSON-редактор по значку карандаша (см. Создать словарь).
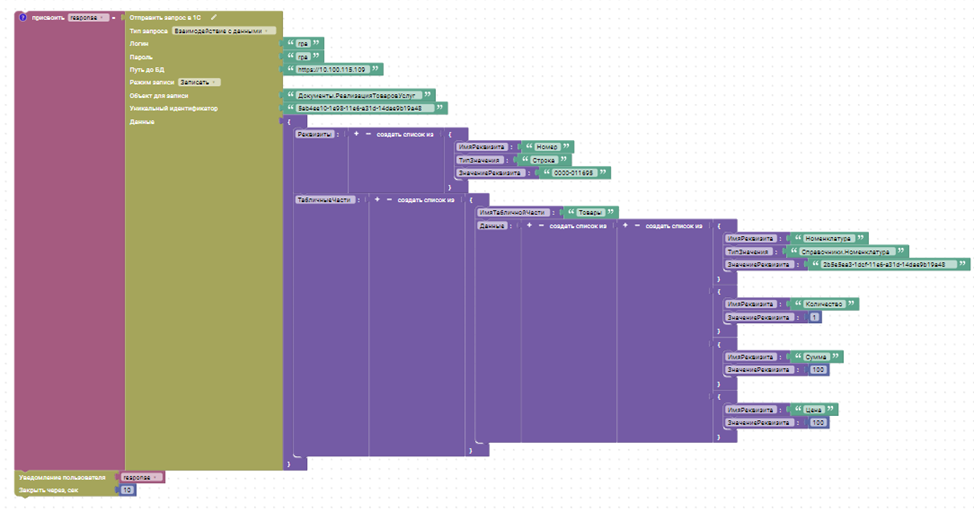
Изменение реквизита документа (режим Записать): объект для записи Документы.РеализацияТоваровУслуг, УИД 5ab4ee10-1e98-11e6-a31d-14dae9b19a48.
{ "Реквизиты": [ { "ИмяРеквизита": "Номер", "ТипЗначения": "Строка", "ЗначениеРеквизита": "0000-011695" } ], "ТабличныеЧасти": [ { "ИмяТабличнойЧасти": "Товары", "Данные": [ [ { "ИмяРеквизита": "Номенклатура", "ТипЗначения": "Справочники.Номенклатура", "ЗначениеРеквизита": "2b5e5ea3-1dcf-11e6-a31d-14dae9b19a48" }, { "ИмяРеквизита": "Количество", "ЗначениеРеквизита": 1 }, { "ИмяРеквизита": "Сумма", "ЗначениеРеквизита": 100 }, { "ИмяРеквизита": "Цена", "ЗначениеРеквизита": 100 } ] ] } ]}

Запись в справочник (режим Записать): Справочники.Валюты, УИД c23de3c8-cc0d-11e5-9653-3085a93ddca2.
{ "Реквизиты": [ { "ИмяРеквизита": "НаименованиеПолное", "ТипЗначения": "Строка", "ЗначениеРеквизита": "Доллар США2" } ], "ТабличныеЧасти": []}
Создание пользователя информационной базы через HTTP-сервис добавления пользователя; набор полей задаётся объектом параметров (ключи на русском, как в конфигурации интеграции).
Параметр режима Добавление пользователя:
- Параметры — словарь данных пользователя для тела запроса;
Тип данных:
dict (Словарь)Пример:
{"Имя": "ivanov", "ПолноеИмя": "Иванов И.И."}
- В списке Тип запроса выбрать Добавление пользователя;
- Заполнить Параметры объектом с полями пользователя (например Имя, ПолноеИмя, Пароль, АдресЭлектроннойПочты, Роли и др. — в соответствии с ожидаемой структурой сервиса);
- Указать Путь до БД, Логин и Пароль учётной записи, от имени которой вызывается сервис;
- При необходимости включить Отключить проверку SSL.

Пример структуры (значения и полный набор ключей зависят от публикации 1С):
{ "ФизическоеЛицо": "b8b8c650-1326-11f1-8954-005056907678", "ФизическоеЛицоТип": "Справочники.ФизическиеЛица", "Имя": "Тест2", "ПолноеИмя": "Тест2 Тест2 Тест2", "Пароль": "1234", "АдресЭлектроннойПочты": "test12345@mail.ru", "АутентификацияСтандартная": true, "ПоказыватьВСпискеВыбора": true, "ЗапрещеноИзменятьПароль": true, "ЗапрещеноВосстанавливатьПароль": true, "АутентификацияOpenID": false, "АутентификацияOpenIDConnect": false, "АутентификацияТокеномДоступа": false, "АутентификацияОС": false, "ПользовательОС": "", "ПрофильПользователя": "", "ПрофильПользователяТип": "Справочники.ПрофилиГруппДоступа", "Роли": ["ПолныеПрава"], "ЗащитаОтОпасныхДействий": true}Возвращаемое значение
При успешном HTTP-ответе со статусом 200 блок возвращает тело ответа сервиса в виде словаря (JSON-объект). При ошибке авторизации, некорректном запросе или другом неуспешном ответе возвращается словарь с полями error (код, чаще всего код статуса HTTP) и text (текст сообщения или тело ответа сервера).
Тип данных: dict (Словарь)