Перейти к содержимому

Конструктор форм

Описание

Конструктор форм — встроенный инструмент Puzzle RPA для визуального создания пользовательских интерфейсов ввода данных. С его помощью можно размещать на форме элементы управления — такие как текстовые поля, выпадающие списки, флажки, кнопки и настраивать их свойства. Созданные формы можно использовать для сбора параметров перед запуском алгоритма, настройки процессов или взаимодействия с пользователем в ходе выполнения сценария.

Чтобы открыть панель управления Конструктор форм, требуется кликнуть по кнопке, расположенной в Области кнопок взаимодействия с процессом:

image_1

Стартовый экран

image_2

Внешний вид

Внешний вид стартового экрана разделен на 3 логических блока:

image_3

1 — Функциональные кнопки

В верхней части интерфейса расположены функциональные кнопки:

  • Создать - запуск процесса создания новой формы;
  • Импортировать — запускает процесс импорта формы из другого проекта.

2 — Список форм

В левой части интерфейса отображаются формы, сохранённые в проекте. Клик по названию формы открывает её предпросмотр в правой части интерфейса.

Рядом с названием формы отображаются функциональные клавиши позволяющие:

  • Скопировать путь - копирует путь до формы в буфер обмена;
  • Меню - выпадающий список дополнительных действий:
    • Редактировать - запускает процесс редактирования формы;
    • Удалить - удаляет выбранную форму из проекта.
image_4

3 — Панель предпросмотра

В правой части отображается предпросмотр созданной формы.


Импорт формы

Функция Импортировать позволяет перенести форму из другого проекта Puzzle RPA в текущий.

Для этого необходимо:

  1. Выполнить клик на кнопку Импортировать в области Функциональных кнопок;
  2. Выбрать JSON-файл с формой в другом проекте Puzzle RPA;
  3. Выполнить клик на кнопку Открыть: image_5
  4. Сохранить форму в текущий проект.

Редактор формы

Редактор формы открывается кнопкой Создать (новая форма) или Редактировать (изменение существующей).

Внешний вид

Внешний вид стартового экрана разделен на 4 логических блока:

image_6

1 — Функциональные кнопки

В верхней части интерфейса расположены функциональные кнопки:

  • < Вернуться назад - позволяет вернуться к списку форм;
  • Редактор/предпросмотр - переключает тип просмотра формы;
  • Сохранить - запускает процесс сохранения формы.

2 — Элементы формы

В левой части экрана представлен список элементов на форме.

3 — Рабочее пространство

В центральной части расположена область работы с формой и изменения элементов на ней. В нижней части представлен список элементов доступных для добавления на форму.

image_7

Доступны следующие типы элементов:

  • Текст (строка) — однострочное текстовое поле;
  • Текст (абзац) — многострочное текстовое поле;
  • Подпись — статический текст на форме (заголовок, пояснение или подпись к полю);
  • Число — поле для ввода числовых значений;
  • Дата — элемент выбора даты;
  • Чекбокс — переключатель с двумя состояниями (включено/выключено);
  • Селект — выпадающий список с выбором одного значения;
  • Радио — группа переключателей для выбора одного варианта из нескольких;
  • Файл — элемент для выбора файла;
  • Изображение — графический файл с расширением: .jpg, .jpeg, .png, .gif, .bmp, .webp, .svg, .ico, .tiff, .tif, .avif или расположенный на интернет-ресурсе;
  • Кнопка — управляющий элемент формы.

4 — Редактор элементов

В правой части расположен графический редактор свойств элементов. Клик по кнопке Сбросить стили по умолчанию возвращает отображение элемента к стандартному виду.


Изменение вида формы

Настройка вида формы выполняется в правой части редактора.

image_9

Доступные опции

В редакторе доступны опции:

  • Ширина, px - ширина формы в пикселях;
  • Высота, px - высота формы в пикселях;
  • Отступы - внутренние отступы содержимого формы;
  • Тема оформления - предустановленный набор цветов и стилей;
  • Цвет фона формы - цвет основной области формы;
  • Цвет фона заголовка - цвет области заголовка формы;
  • Цвет текста заголовка - цвет текста в заголовке формы;
  • Сворачиваемая - включает возможность сворачивания формы.

Текст заголовка формы

Для изменения заголовка формы требуется:

  1. Выполнить двойной клик по тексту заголовка;
  2. Ввести новое название;
  3. Подтвердить ввод клавишей Enter на клавиатуре.
image_10

Элементы формы

Элементы формы — это отдельные компоненты, из которых состоит пользовательский интерфейс формы. Они позволяют отображать информацию и получать ввод от пользователя.

В нижней части рабочего пространства представлен список элементов доступных для добавления на форму.

image_7

Добавление элемента

Новый элемент добавляется кликом по выбранному типу в списке доступных элементов или перетаскиванием на рабочую область формы в редакторе:

image_11

Управление элементами

Клик по элементу на рабочей области или в списке элементов в левой части редактора позволяет:

  • Создать группу - объединяет выбранный элемент с другими элементами в группу.
  • Дублировать - создает копию выбранного элемента с теми же настройками.
  • Удалить - удаляет выбранный элемент с формы.

При выборе элемента правая часть редактора отображает его свойства для настройки:

image_12

Свойства элементов формы

Редактирование свойств элемента становится доступным после его выбора кликом на рабочей области формы или в списке элементов в левой части редактора. В правой части отображается панель свойств выбранного элемента:

image_13

Для каждого типа элемента доступен уникальный набор свойств.


Текст (строка)

  • ID — уникальный идентификатор элемента в форме;
  • Заголовок — текст подписи поля;
  • Ширина поля, auto/fill/px/% — способ задания ширины поля;
  • Внешние отступы — расстояние от поля до соседних элементов;
  • Положение заголовка — расположение подписи относительно поля;
  • Подсказка в поле — текст-подсказка внутри пустого поля;
  • Значение по умолчанию — исходное значение, подставляемое при открытии формы;
  • Регулярное выражение — регулярное выражение для валидации данных вводимых в поле (Пример: ^\d$);
  • Всплывающая подсказка — пояснение, отображаемое при наведении;
  • Скрыть ввод — маскирует вводимые символы;
  • Отключить поле — делает поле недоступным для ввода;
  • Цвет фона — цвет фона поля;
  • Цвет обводки — цвет рамки поля;
  • Цвет текста — цвет текста в поле;
  • Цвет заголовка — цвет текста подписи поля;
  • Условия показа — правила отображения поля в зависимости от условий.

Текст (абзац)

  • ID — уникальный идентификатор элемента в форме;
  • Заголовок — текст подписи поля;
  • Ширина поля, auto/fill/px/% — способ задания ширины поля;
  • Внешние отступы — расстояние от поля до соседних элементов;
  • Кол-во строк — число видимых строк многострочного поля;
  • Положение заголовка — расположение подписи относительно поля;
  • Подсказка в поле — текст-подсказка внутри пустого поля;
  • Значение по умолчанию — исходное значение, подставляемое при открытии формы;
  • Регулярное выражение — регулярное выражение для валидации данных вводимых в поле (Пример: ^\d$);
  • Всплывающая подсказка — пояснение, отображаемое при наведении;
  • Скрыть ввод — маскирует вводимые символы;
  • Отключить поле — делает поле недоступным для ввода;
  • Цвет фона — цвет фона поля;
  • Цвет обводки — цвет рамки поля;
  • Цвет текста — цвет текста в поле;
  • Цвет заголовка — цвет текста подписи поля;
  • Условия показа — правила отображения поля в зависимости от условий.

Подпись

  • ID — уникальный идентификатор элемента в форме;
  • Заголовок — текст подписи;
  • Ширина поля, auto/fill/px/% — способ задания ширины поля;
  • Внешние отступы — расстояние от поля до соседних элементов;
  • Размер шрифта — кегль текста подписи;
  • Толщина шрифта — насыщенность начертания (например, обычный или полужирный);
  • Выравнивание — горизонтальное выравнивание текста в элементе;
  • Всплывающая подсказка — пояснение, отображаемое при наведении;
  • Цвет фона — цвет фона поля;
  • Цвет обводки — цвет рамки поля;
  • Цвет текста — цвет текста в поле;
  • Условия показа — правила отображения поля в зависимости от условий.

Число

  • ID — уникальный идентификатор элемента в форме;
  • Заголовок — текст подписи;
  • Ширина поля, auto/fill/px/% — способ задания ширины поля;
  • Внешние отступы — расстояние от поля до соседних элементов;
  • Мин — минимально допустимое значение в поле;
  • Макс — максимально допустимое значение в поле;
  • Шаг — шаг изменения значения (при изменении значения с помощью элемента спиннер);
  • Положение заголовка — расположение подписи относительно поля;
  • Подсказка в поле — текст-подсказка внутри пустого поля;
  • Значение по умолчанию — исходное значение, подставляемое при открытии формы;
  • Всплывающая подсказка — пояснение, отображаемое при наведении;
  • Отключить поле — делает поле недоступным для ввода;
  • Цвет фона — цвет фона поля;
  • Цвет обводки — цвет рамки поля;
  • Цвет текста — цвет текста в поле;
  • Цвет заголовка — цвет текста подписи поля;
  • Условия показа — правила отображения поля в зависимости от условий.

Дата

  • ID — уникальный идентификатор элемента в форме;
  • Заголовок — текст подписи;
  • Ширина поля, auto/fill/px/% — способ задания ширины поля;
  • Внешние отступы — расстояние от поля до соседних элементов;
  • Положение заголовка — расположение подписи относительно поля;
  • Значение по умолчанию — исходное значение, подставляемое при открытии формы;
  • Всплывающая подсказка — пояснение, отображаемое при наведении;
  • Отключить поле — делает поле недоступным для ввода;
  • Цвет фона — цвет фона поля;
  • Цвет обводки — цвет рамки поля;
  • Цвет текста — цвет текста в поле;
  • Цвет заголовка — цвет текста подписи поля;
  • Условия показа — правила отображения поля в зависимости от условий.

Чекбокс

  • ID — уникальный идентификатор элемента в форме;
  • Заголовок — текст подписи;
  • Ширина поля, auto/fill/px/% — способ задания ширины поля;
  • Внешние отступы — расстояние от поля до соседних элементов;
  • Положение заголовка — расположение подписи относительно поля;
  • Всплывающая подсказка — пояснение, отображаемое при наведении;
  • Значение по умолчанию — исходное состояние: включён или выключен;
  • Отключить поле — делает поле недоступным для ввода;
  • Цвет заголовка — цвет текста подписи поля;
  • Цвет обводки — цвет рамки чекбокса;
  • Цвет заливки — цвет фона области чекбокса при включённом состоянии;
  • Цвет маркера — цвет отметки (например, галочки) внутри чекбокса;
  • Условия показа — правила отображения поля в зависимости от условий.

Селект

  • ID — уникальный идентификатор элемента в форме;
  • Заголовок — текст подписи;
  • Варианты — набор пунктов выпадающего списка (Через запятую);
  • Ширина поля, auto/fill/px/% — способ задания ширины поля;
  • Внешние отступы — расстояние от поля до соседних элементов;
  • Положение заголовка — расположение подписи относительно поля;
  • Значение по умолчанию — пункт, выбранный в списке при открытии формы;
  • Всплывающая подсказка — пояснение, отображаемое при наведении;
  • Отключить поле — делает поле недоступным для ввода;
  • Цвет фона — цвет фона поля списка;
  • Цвет обводки — цвет рамки поля списка;
  • Цвет текста — цвет текста выбранного значения;
  • Цвет заголовка — цвет текста подписи поля;
  • Условия показа — правила отображения поля в зависимости от условий.

Радио

  • ID — уникальный идентификатор элемента в форме;
  • Заголовок — текст подписи;
  • Варианты — набор пунктов выпадающего списка (Через запятую);
  • Ширина поля, auto/fill/px/% — способ задания ширины поля;
  • Внешние отступы — расстояние от поля до соседних элементов;
  • Положение заголовка — расположение подписи относительно поля;
  • Значение по умолчанию — пункт, выбранный в списке при открытии формы;
  • Всплывающая подсказка — пояснение, отображаемое при наведении;
  • Отключить поле — делает поле недоступным для ввода;
  • Цвет фона — цвет фона поля списка;
  • Цвет обводки — цвет рамки поля списка;
  • Цвет текста — цвет текста выбранного значения;
  • Цвет заголовка — цвет текста подписи поля;
  • Условия показа — правила отображения поля в зависимости от условий.

Файл

  • ID — уникальный идентификатор элемента в форме;
  • Заголовок — текст подписи;
  • Типы файлов — допустимые расширения, перечисленные через запятую (например, pdf,docx);
  • Множественный выбор — разрешает выбрать несколько файлов за одну операцию;
  • Выбор папки — переключает элемент на выбор каталога вместо файла;
  • Ширина поля, auto/fill/px/% — способ задания ширины поля;
  • Внешние отступы — расстояние от поля до соседних элементов;
  • Положение заголовка — расположение подписи относительно поля;
  • Значение по умолчанию — путь к файлу или папке, подставляемый при открытии формы (если поддерживается);
  • Всплывающая подсказка — пояснение, отображаемое при наведении;
  • Отключить поле — делает поле недоступным для ввода;
  • Цвет фона — цвет фона области выбора файла;
  • Цвет обводки — цвет рамки области выбора;
  • Цвет текста — цвет отображаемого пути или подсказки в поле;
  • Цвет заголовка — цвет текста подписи поля;
  • Условия показа — правила отображения поля в зависимости от условий.

Изображение

  • ID — уникальный идентификатор элемента в форме;
  • Заголовок — текст подписи;
  • Высота поля — высота области отображения изображения;
  • Ширина поля — ширина области отображения изображения;
  • Внешние отступы — расстояние от поля до соседних элементов;
  • Положение заголовка — расположение подписи относительно поля;
  • Всплывающая подсказка — пояснение, отображаемое при наведении;
  • Отключить поле — делает поле недоступным для ввода;
  • Изображение — путь к файлу или ссылка на изображение;
  • Масштаб изображения — способ подгонки изображения к размеру области;
  • Цвет фона — цвет фона области под изображением;
  • Цвет обводки — цвет рамки вокруг области изображения;
  • Цвет заголовка — цвет текста подписи поля;
  • Условия показа — правила отображения поля в зависимости от условий.

Кнопка

  • ID — уникальный идентификатор элемента в форме;
  • Заголовок — текст, отображаемый на кнопке;
  • Ширина поля, auto/fill/px/% — ширина кнопки на форме;
  • Внешние отступы — расстояние от кнопки до соседних элементов;
  • Всплывающая подсказка — пояснение, отображаемое при наведении;
  • Отключить поле — делает кнопку недоступной для нажатия;
  • Тип кнопки — назначение кнопки, выбирается из выпадающего списка (поле Тип);
  • Функция при нажатии — выпадающий список для выбора функции из проекта, которая вызывается при нажатии на кнопку (для типов, где доступен вызов функции);
  • ID результата — уникальный идентификатор, значению которого присваивается результат работы функции (в т. ч. для кнопки типа Триггер);
  • Цвет фона — цвет фона кнопки;
  • Цвет обводки — цвет рамки кнопки;
  • Цвет текста — цвет текста на кнопке;
  • Условия показа — правила отображения поля в зависимости от условий.

Emojis


Элемент кнопка

Элемент Кнопка — управляющий компонент формы. Доступны следующие типы кнопок:

  • Подтвердить (ОК) — завершает работу с формой и сохраняет введённые данные;
  • Отмена — закрывает форму без сохранения изменений;
  • Триггер — запускает выполнение заданной функции в проекте;
  • Модальное окно — открывает дополнительное диалоговое окно.

Подтвердить (ОК)

Клик по кнопке Подтвердить (ОК) завершает работу с формой и передаёт введённые данные в результат.

Форма возвращает словарь значений полей:

  • Ключ — уникальный идентификатор элемента;
  • Значение — данные, введённые в соответствующем элементе.
{
'submit_result': None,
'text_1': 'Puzzle RPA',
'textarea_1': '',
'checkbox_1': True
}

Отмена

Клик по кнопке Отмена приводит к закрытию формы.

Форма возвращает пустой словарь:

{}

Триггер

Кнопка Триггер - позволяет запустить функцию. Вызов функции не вызывает закрытие или завершение работы формы.

Необходимо указать:

  • Тип кнопки - Триггер;
  • Функция при нажатии - созданная функция в проекте, которая будет вызвана;
  • ID результата - уникальный идентификатор, значению которого будет присвоен результат работы функции.
image_15

Результат выполнения функции сохраняется с ключом ID результата и возвращается при клике по кнопке Подтвердить (ОК).


Пример - Триггер

В данном примере кнопка Триггер вызывает функцию do_something, которая проверяет текст, указанный в поле field_1.

image_16

Результат возвращается при завершении работы формы (нажатии кнопки ОК) с ключом do_something_result, указанным в настройках кнопки.

image_17

Модальное окно

Клик по кнопке Модальное окно открывает дополнительное диалоговое окно.

При выборе типа кнопки Модальное окно необходимо указать:

  • Файл — выпадающий список, позволяющий выбрать другую форму из списка созданных форм в данном проекте.
  • ID поля — идентификатор, используемый в качестве ключа в словаре результата при возврате данных из дочернего модального окна (когда текущая форма вызывает другое модальное окно, значение, возвращённое этим окном, записывается в результат по указанному ID поля).

Модальное окно предварительно должно быть сохранено в текущем проекте и выбирается из выпадающего списка:

image_18

Условия показа

Для каждого элемента доступен выбор условия показа в зависимости от значения в другом элементе. Для этого требуется:

  1. Выполнить клик на кнопку + Добавить в разделе Условия показа; image_19
  2. Выбрать элемент, в зависимости от значения которого будет отображаться выбранная форма; image_20
  3. Указать условие; image_21
  4. При необходимости добавить дополнительные условия выполнив клик на кнопку + Добавить. image_22

Набор условий

Набор условий — группа правил показа элемента, позволяющая группировать несколько проверок значений других элементов формы. Для этого требуется:

  1. Выполнить клик по кнопке + Создать набор в разделе Условия показа: image_23
  2. Добавить уже созданное условие: image_24
  3. Создать новое условие внутри набора или выбрать условие из ранее созданных: image_25

Пример - условие показа

В данном примере элемент с ID date_1 (Поле даты) будет отображено только если в текстовом поле с ID text_1 (Текстовое поле) будет значение Puzzle RPA.

image_26

Группа элементов

Группа элементов — это объединение нескольких элементов формы в единый блок для совместного управления, перемещения и настройки. Для создания группы требуется:

  1. Выбрать элемент на рабочей области или в списке элементов в левой части интерфейса;
  2. Выполнить клик на кнопку Создать группу: image_27
  3. Добавить дополнительные элементы в группу путем перетаскивания новых элементов в группу на рабочей области: image_28

Настройки группы

Для изменения свойств группы элементов требуется переключиться на группу в списке элементов в левой части интерфейса:

image_29

Доступны следующие параметры:

  • ID — уникальный идентификатор группы элементов в форме;
  • Заголовок — текст названия группы;
  • Ширина поля, auto/fill/px/% — способ задания ширины контейнера группы;
  • Направление — направление размещения элементов внутри группы;
  • Выравнивание — выравнивание элементов внутри группы;
  • Отступы — внутренние отступы содержимого группы;
  • Показать заголовок — отображение или скрытие заголовка группы;
  • Сворачиваемая — включает возможность сворачивания и разворачивания группы;
  • Цвет фона — цвет фона контейнера группы;
  • Цвет заголовка — цвет текста заголовка группы;
  • Условие показа — правило отображения группы в зависимости от заданных условий.

Сохранение формы

Конструктор форм позволяет сохранить созданную форму. Для этого требуется:

  1. Выполнить клик на кнопку Сохранить; image_30
  2. Указать название файла и выполнить клик на кнопку Сохранить. image_31

Вызов формы

Вызов созданной формы в алгоритме программного робота осуществляется с помощью блока Показать форму. Для этого необходимо указать:

  • Путь к файлу формы — путь до файла сохраненной формы;
  • Значения по умолчанию — словарь для изменения параметров элементов формы;
  • Параметры функции - значения параметров вызываемой функции.

Путь до файла

В поле путь до файла требуется указать путь до сохраненного файла формы.

Значение по умолчанию

Блок позволяет динамически изменять свойства созданных элементов в форме. Для этого необходимо указать в блоке словарь:

{
'id_element': {
'property': 'new_value'
}
}

Пример динамического изменения параметров

В данном примере выполняется запуск формы и изменение свойств текстового поля c ID field_1:

  • label - изменение заголовка поля на “Поле отключено”;
  • disabled - изменение признака отключения поля на “Истина”.
image_33

Параметры триггеров

Если в форме используется кнопка Триггер для вызова функции, то при этом можно передавать параметры в вызываемую функцию.

Параметры можно передавать в виде:

  • словаря — если параметры общие для всех вызываемых функций;
  • списка словарей — если требуется указать уникальные параметры для каждой из функций.

Пример с общими параметрами для всех функций:

{
"x": 10,
"y": 20
}
image_35

Пример для нескольких функций:

[
{
"func": do_something,
"args": {
"x": 10,
"y": 20
}
},
{
"func": do_something_2,
"args": {
"z": 30
}
}
]

В данном случае: func - вставка функции, которой будут переданы значения аргументов, args - соответствующие аргументы.

image_70

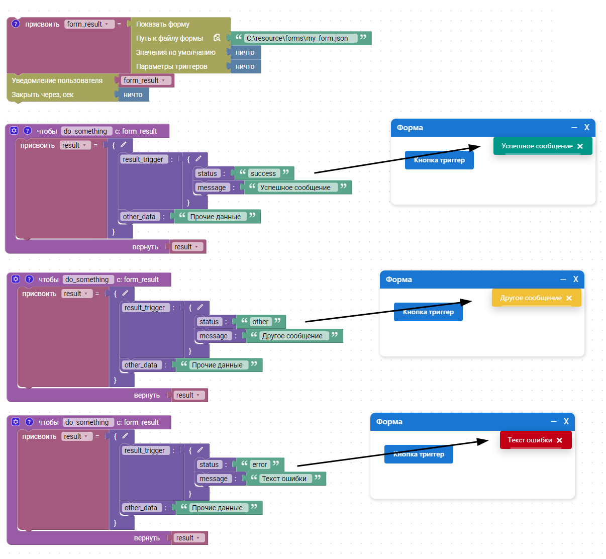
Результат выполнения кнопки триггер

Если в форме используется кнопка Триггер для вызова функции, можно вернуть пользовательское сообщение о результате выполнения функции. Для этого функция должна вернуть словарь следующего вида:

{
"result_trigger":{
"status": "success | other | error",
"message": "Сообщение"
},
"other_data": "Прочие данные",
...
}

Для отображения пользовательского результата обязательным является словарь result_trigger со следующими ключами:

  • status — статус выполнения (success | other | error);
  • message — текст сообщения для пользователя.
image_72

Результат выполнения формы

Форма возвращает результат только при нажатии кнопки типа Подтвердить (ОК). В этом случае результатом является словарь, где ключи соответствуют ID элементов формы, а значения — данным, введённым или выбранному пользователем.

Если пользователь завершает работу с формой с помощью кнопки типа Отмена, форма возвращает значение “Ничто”.


Доступные параметры для динамического изменения

Элементы имеют ряд параметров, которые можно изменять динамически во время вызова формы из алгоритма:

Заголовок окна (window)

  • title - заголовок окна (текстовое значение);
  • width - ширина окна (числовое значение);
  • height - высота окна (числовое значение).
image_37

Внешний вид (ui)

  • backgroundColor - цвет фона формы (текстовое значение);
  • textColor - цвет текста формы (текстовое значение);
  • titleColor - цвет заголовка формы (текстовое значение);
  • titleTextColor - цвет текста заголовка формы (текстовое значение).
image_38

Текст (строка)

  • label - заголовок поля (текстовое значение);
  • disabled- признак, определяющий, недоступен ли элемент для взаимодействия (допустимое значение: Истина/Ложь);
  • default - значение по умолчанию (текстовое значение);
  • tooltipText - текст подсказки элемента (текстовое значение).

Текст (абзац)

  • label - заголовок поля (текстовое значение);
  • disabled- признак, определяющий, недоступен ли элемент для взаимодействия (допустимое значение: Истина/Ложь);
  • default - значение по умолчанию (текстовое значение);
  • rows - количество строк (числовое значение);
  • tooltipText - текст подсказки элемента (текстовое значение).

Пароль

  • label - заголовок поля (текстовое значение);
  • disabled- признак, определяющий, недоступен ли элемент для взаимодействия (допустимое значение: Истина/Ложь);
  • tooltipText - текст подсказки элемента (текстовое значение).

Чекбокс

  • label - заголовок поля (текстовое значение);
  • disabled- признак, определяющий, недоступен ли элемент для взаимодействия (допустимое значение: Истина/Ложь);
  • default - признак, определяющий, выбран ли чекбокс при открытии формы (допустимое значение: Истина/Ложь);
  • tooltipText - текст подсказки элемента (текстовое значение).

Селект

  • label - заголовок поля (текстовое значение);
  • disabled- признак, определяющий, недоступен ли элемент для взаимодействия (допустимое значение: Истина/Ложь);
  • default - значение по умолчанию (текстовое значение);
  • options - список значений в выпадающем списке (массив значений);
  • tooltipText - текст подсказки элемента (текстовое значение).

Файл

  • label - заголовок поля (текстовое значение);
  • disabled- признак, определяющий, недоступен ли элемент для взаимодействия (допустимое значение: Истина/Ложь);
  • default - значение по умолчанию (текстовое значение);
  • allowMultiple- признак, определяющий, доступен ли множественный выбор файлов (допустимое значение: Истина/Ложь);
  • directory- признак, определяющий, требуется выбрать папку (допустимое значение: Истина/Ложь);
  • tooltipText - текст подсказки элемента (текстовое значение).

Число

  • label - заголовок поля (текстовое значение);
  • disabled- признак, определяющий, недоступен ли элемент для взаимодействия (допустимое значение: Истина/Ложь);
  • default - значение по умолчанию (числовое значение);
  • min - минимальное значение (числовое значение);
  • max - максимальное значение (числовое значение);
  • step - шаг переключения между числами (числовое значение);
  • tooltipText - текст подсказки элемента (текстовое значение).

Дата

  • label - заголовок поля (текстовое значение);
  • disabled- признак, определяющий, недоступен ли элемент для взаимодействия (допустимое значение: Истина/Ложь);
  • default - значение по умолчанию (текстовое значение в формате YYYY-MM-DD. Пример: 2025-10-08);
  • tooltipText - текст подсказки элемента (текстовое значение).

Радио

  • label - заголовок поля (текстовое значение);
  • disabled- признак, определяющий, недоступен ли элемент для взаимодействия (допустимое значение: Истина/Ложь);
  • default - значение по умолчанию (текстовое значение);
  • options - список значений в выпадающем списке (массив значений);
  • tooltipText - текст подсказки элемента (текстовое значение).

Кнопка

  • label - заголовок поля (текстовое значение);
  • disabled- признак, определяющий, недоступен ли элемент для взаимодействия (допустимое значение: Истина/Ложь);
  • tooltipText - текст подсказки элемента (текстовое значение).

Изображение

  • label - заголовок поля (текстовое значение);
  • disabled- признак, определяющий, недоступен ли элемент для взаимодействия (допустимое значение: Истина/Ложь);
  • tooltipText - текст подсказки элемента (текстовое значение).

Пример динамического изменения

В данном примере:

  • Устанавливается заголовок окна 👋 Привет Puzzle RPA 🚨 и изменяется размер окна;
  • Изменяются цвета формы (ui);
  • Для текстового поля field_1 устанавливается заголовок Ваше сообщение для Puzzle RPA 📝 и значение по умолчанию Привет! 🎉;
  • Для кнопки submit изменяется заголовок Отправить сообщение 🚀.
image_39

Примеры использования

Пример 1 - Получение данных от пользователя

В данном примере выполняется получение идентификационного номера налогоплательщика (ИНН) от пользователя для использования в алгоритме программного робота. Для этого:

  1. Создается форма с текстовым полем для ввода ИНН кнопкой подтверждения или отмены ввода;

    image_40
  2. Создается алгоритм программного робота состоящий из:

    • Вызов созданной формы;
    • Проверка на пустое значение, полученное от формы (если пользователь нажал на кнопку Отмена, форма возвращает пустой словарь {});
    • Если пользователь выполнил нажатие на кнопку ОК и отправил данные, выполняется запись полученного ИНН в файл.
    image_41

Пример 2 - Кнопка Триггер

Тип кнопки Триггер позволяет запустить функцию

В данном примере выполняется запуск двух функций с помощью кнопок на форме. Для этого:

  1. Создается кнопка с типом Триггер;
  2. Задается Действие при нажатии для созданной кнопки и выбирается функция из проекта do something; image_42
  3. Создается кнопка номер 2 с типом Триггер;
  4. Задается Действие при нажатии для созданной кнопки и выбирается функция из проекта do something2. image_43

При вызове формы, кнопки на форме с типом Триггер будут запускать выполнение функции do something или do something2.

image_44

Пример 3 - Передача параметров триггеров

В этом примере демонстрируется вызов функции с передачей параметров. Для этого:

  1. Создаётся форма с числовым полем с ID field_1 и кнопкой Триггер, привязанной к функции do_something:

    image_45
  2. Создаётся функция, принимающая два параметра:

    • form_result — словарь с данными, полученными из формы;
    • x — дополнительный параметр, значение которого задаётся при вызове формы. Из form_result извлекается число из поля field_1, после чего оно складывается со значением параметра x. Результат операции выводится на экран.
    image_46

После запуска формы выполняется сложение значения 5 из числового поля field_1 и числа 10, переданного в параметре x при вызове формы.

image_47

Пример 4 - Вызов дочернего модального окна

В данном примере выполняется запуск дочернего модально окна. Для этого:

  1. Создается модальное окно с названием puzzle_modal_form:

    image_48
  2. Создается вторая форма:

    В данной форме создаётся кнопка типа Модальное окно, при нажатии на которую открывается уже созданная форма puzzle_modal_form.

    image_49
  3. Создается вызов формы:

    image_50

При клике на кнопку Вызов puzzle_modal_form открывается дополнительная форма, созданная на шаге 1.

image_51

Результат будет получен в виде словаря:

image_52

Значение из модального окна puzzle_modal_form можно получить по ключу словаря modal_1:

image_53

Ключ задается в настройках кнопки вызова модального окна:

image_54

Пример 5 - Изменение свойств элементов при вызове формы

В данном примере выполняется отключение текстового поля при вызове формы. Для этого:

  1. Создается форма с двумя текстовыми полями c ID field_1 и field_2:

    image_55
  2. Создается вызов созданной формы:

    В данном случае выполняется отключение поля field_1 и изменение заголовка данного поля на значение Поле отключено. Для этого в разъем Значение по умолчанию передается словарь, где ключ - ID элемента на форме, значения - словарь с изменяемыми параметрами данного элемента.

    • label - заголовок поля (текстовое значение);
    • disabled- признак, определяющий, недоступен ли элемент для взаимодействия (допустимое значение: Истина/Ложь).
    image_56

После запуска формы будет отключено поле с ID field_1 и изменен заголовок.

image_57

Пример 6 - Выбор окружения перед запуском робота

Робот запрашивает у пользователя окружение запуска и подтверждение перед стартом.

  1. Создаётся форма с элементами: Селект (значения: dev, test, prod) и Чекбокс «Запустить немедленно»; image_58
  2. В алгоритме вызывается форма и из результата читаются ключи env_select и run_now; image_59
  3. В зависимости от выбранного может изменяться логика выполнения алгоритма и выполняется запуск.

Пример словаря для динамического задания значений по умолчанию:

{
'env_select': {
'label': 'Окружение',
'default': 'prod',
},
'run_now': {
'label': 'Запустить немедленно',
'default': True,
}
}

В случае задания динамических значений по умолчанию форма и алгоритм будут выглядеть следующим образом:

image_60

Пример 7 - Плановый запуск отчёта с параметрами периода

Робот перед запуском отчёта запрашивает у пользователя даты «с» и «по» и путь для сохранения.

  1. Создаётся форма с полями: Дата (date_from), Дата (date_to) и Файл (выбор папки); image_61
  2. По умолчанию date_from = текущая дата минус 7 дней, date_to = текущая дата; image_62
  3. После подтверждения робот формирует отчёт за выбранный период и сохраняет в указанную директорию.

Пример словаря для установки дефолтных значений:

{
'date_from': { 'default': '2025-10-01' },
'date_to': { 'default': '2025-10-08' }
}

В случае задания динамических значений по умолчанию форма и алгоритм будут выглядеть следующим образом:

image_63

Пример 8 - Ввод параметров подключения к БД и проверка соединения

Перед выполнением записи в базу данных робот собирает параметры подключения и валидирует их.

  1. Создаётся форма с полями: Текст host, Число port, Текст user, Пароль password; image_64
  2. Кнопка типа Триггер «Проверить соединение» вызывает функцию проекта check_connection для теста коннекта; image_65
  3. При успешной проверке пользователь подтверждает запуск основного сценария кнопкой «ОК».

При успешной проверке подключения к базе данных, форма покажет статус выполнения функции check_connection.

image_66

Пример 9 - Утверждение распознанных данных перед отправкой

После OCR робот показывает ключевые поля для проверки и правки оператором.

  1. Создаётся форма с полями Текст для «Номер счёта», «ИНН», «Сумма» и чекбокс «Данные верны»; image_67
  2. Поля заполняются значениями по умолчанию из результата распознавания; image_68
  3. Пользователь при необходимости корректирует значения, ставит отметку «Данные верны» и подтверждает; image_69
  4. Робот отправляет данные в целевую систему.